Supplementary Material

This page contains the analysis for the paper M. Pettenò, A. I. Mezza, and A. Bernardini, "Conditional Diffusion As Latent Constraints for Controllable Symbolic Music Generation", in Proc. of the 26th International Society for Music Information Retrieval Conference (ISMIR 2025), Daejeon, Korea, Sept. 21-25, 2025.

The code of the paper is available here. All the MIDI examples in this page are generated by our model LC-Diff.


Results

Pearson coefficient table
Frechet Music Distance table

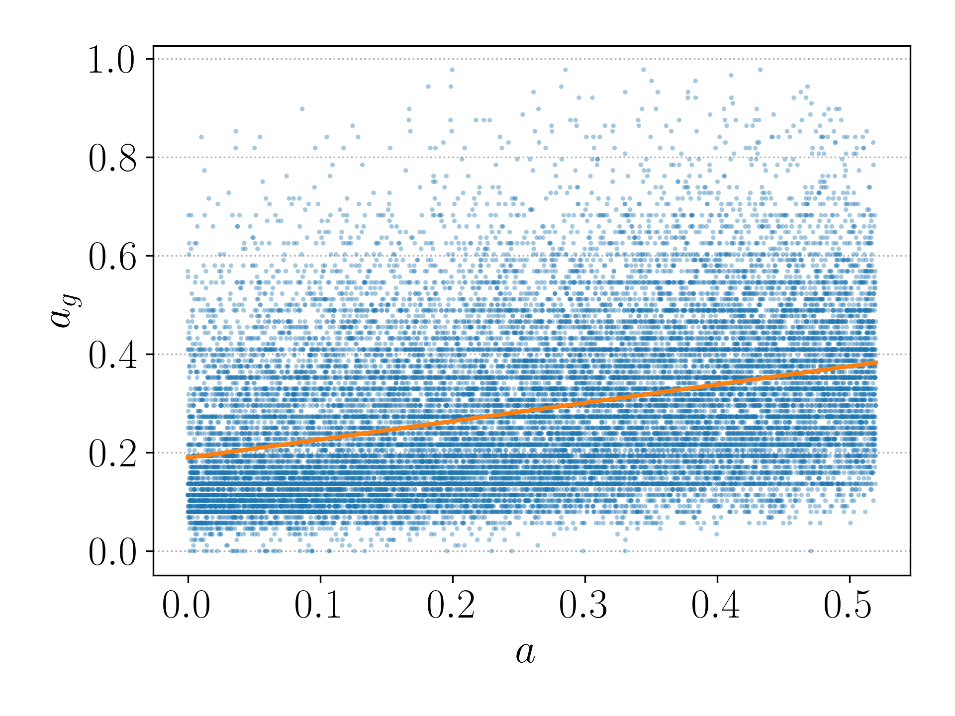
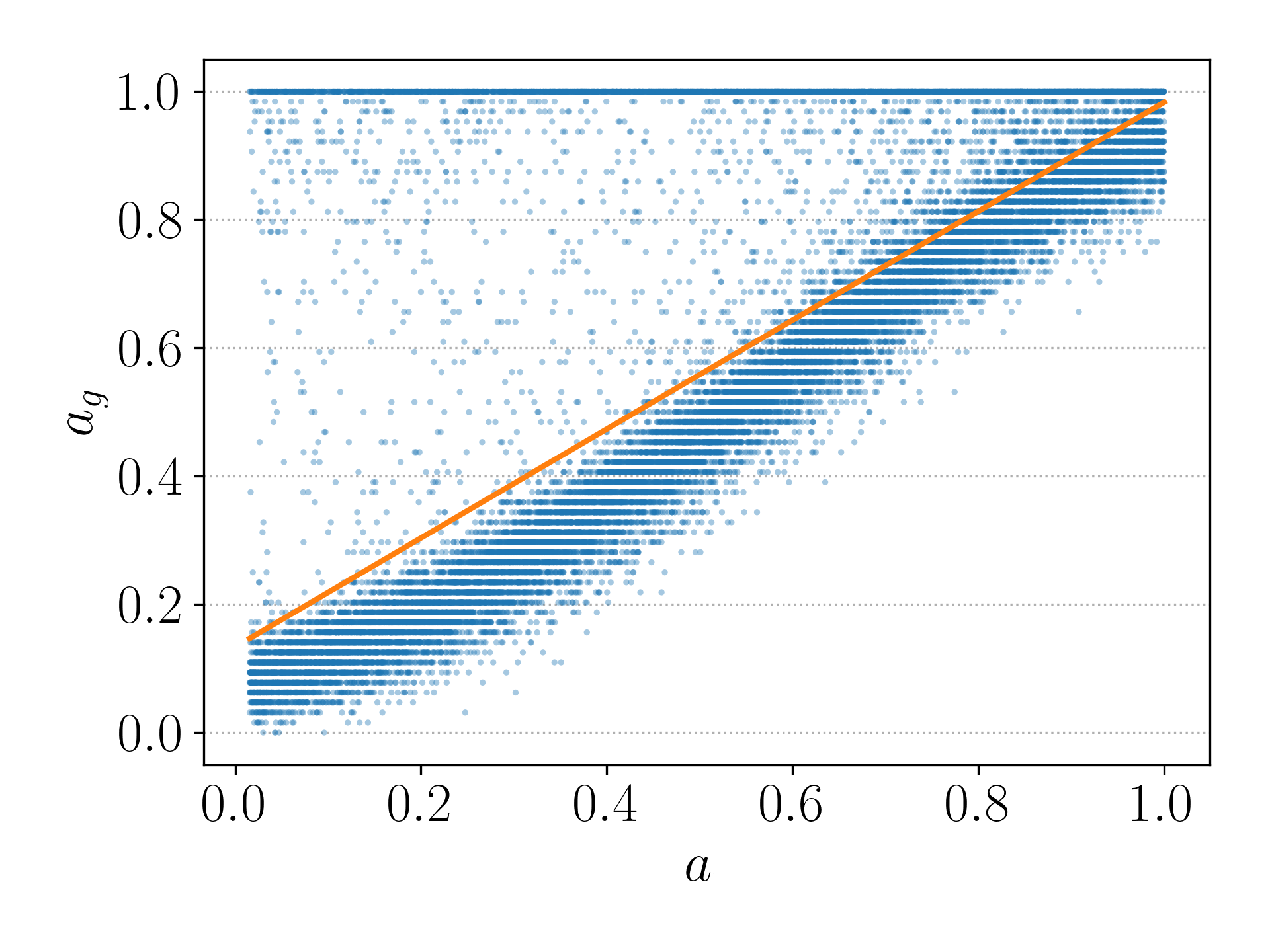
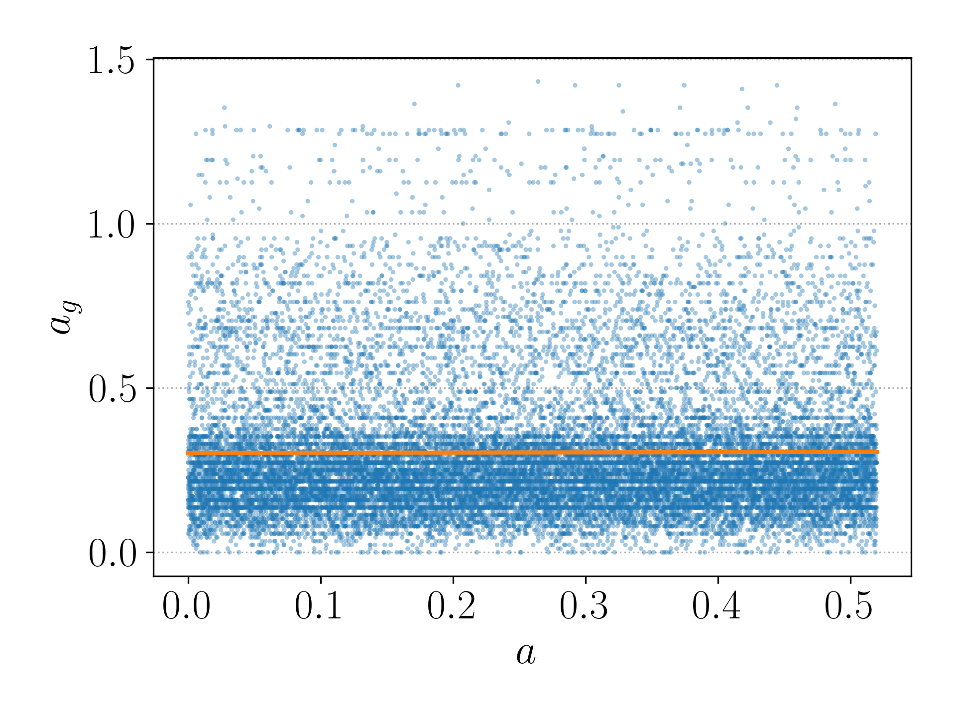
Contour

Regression Plots

NM
P&L
LC-VAE-A
LC-VAE-SE
LC-Diff (Ours)
Contour Baseline NM
Contour Baseline P&L
Contour Baseline LC-VAE-A
Contour Baseline LC-VAE-SE
Contour LC-Diff

Regression plots comparing target and decoded Contour attributes across baseline methods and LC-Diff (ours).

MIDI Examples

Loading MIDI files...

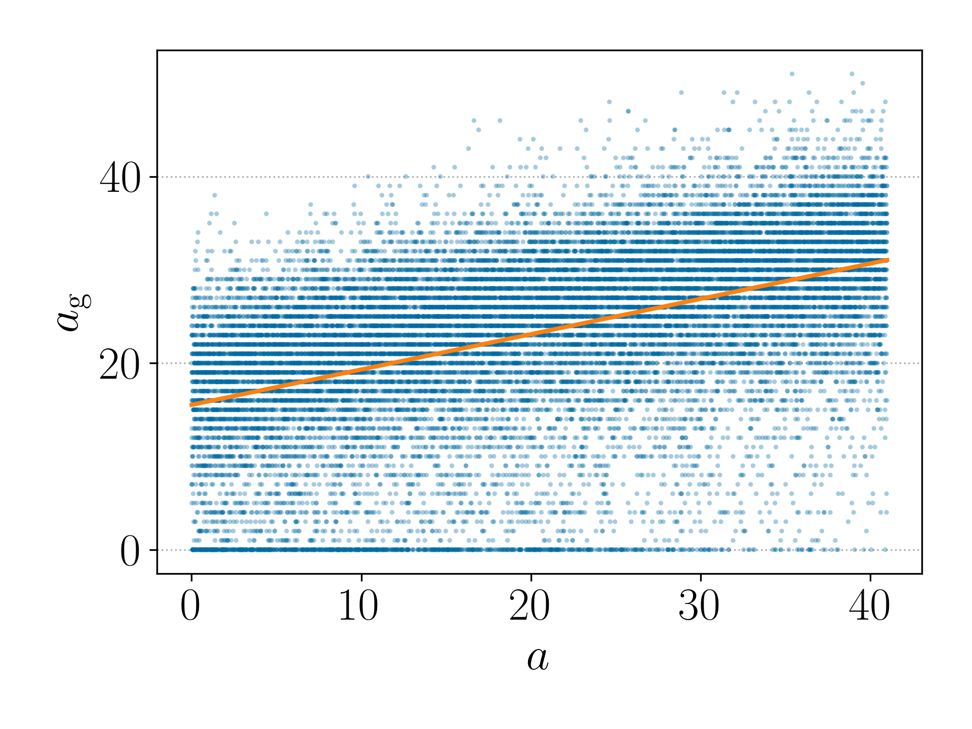
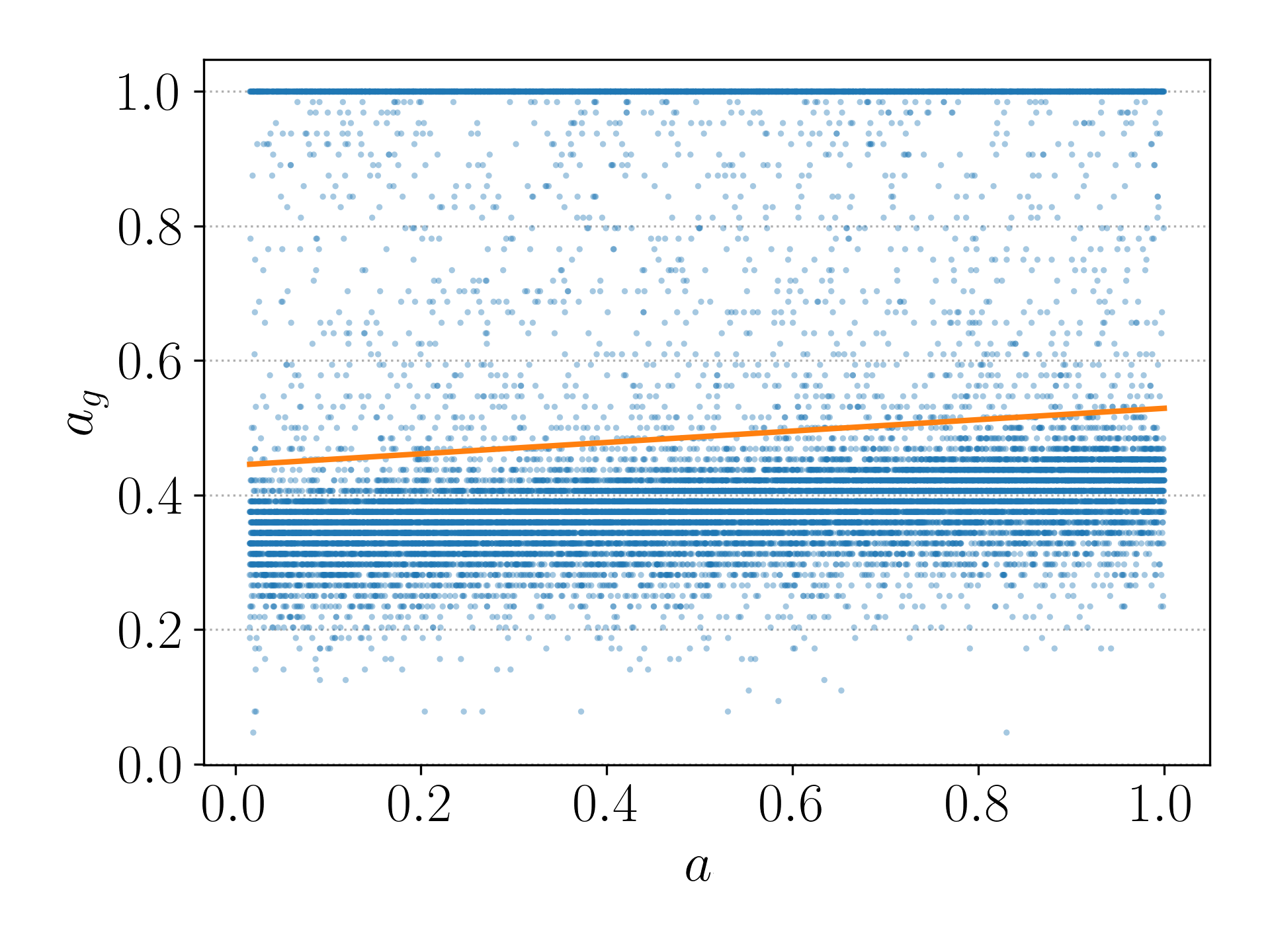
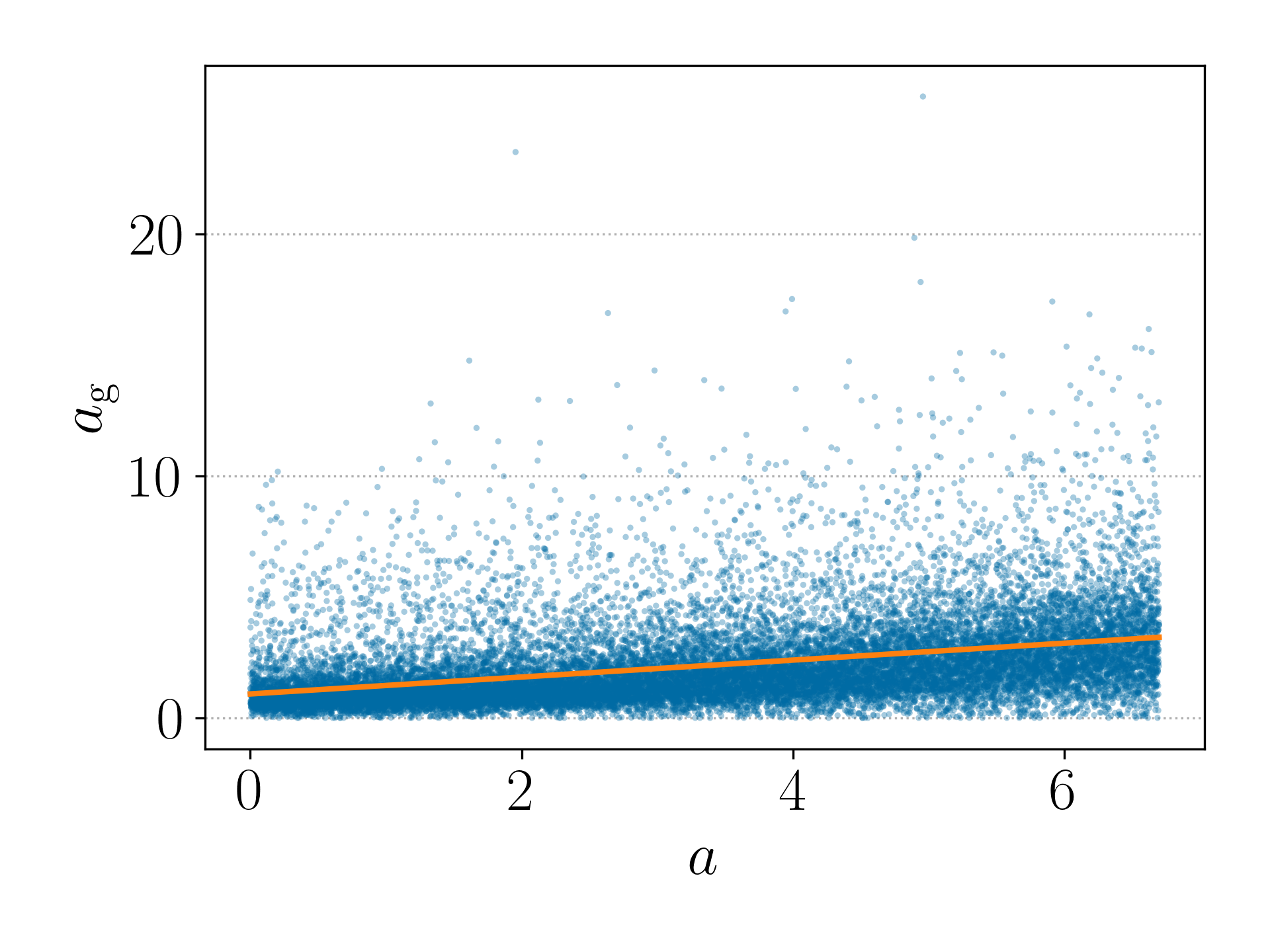
Rhythm Complexity

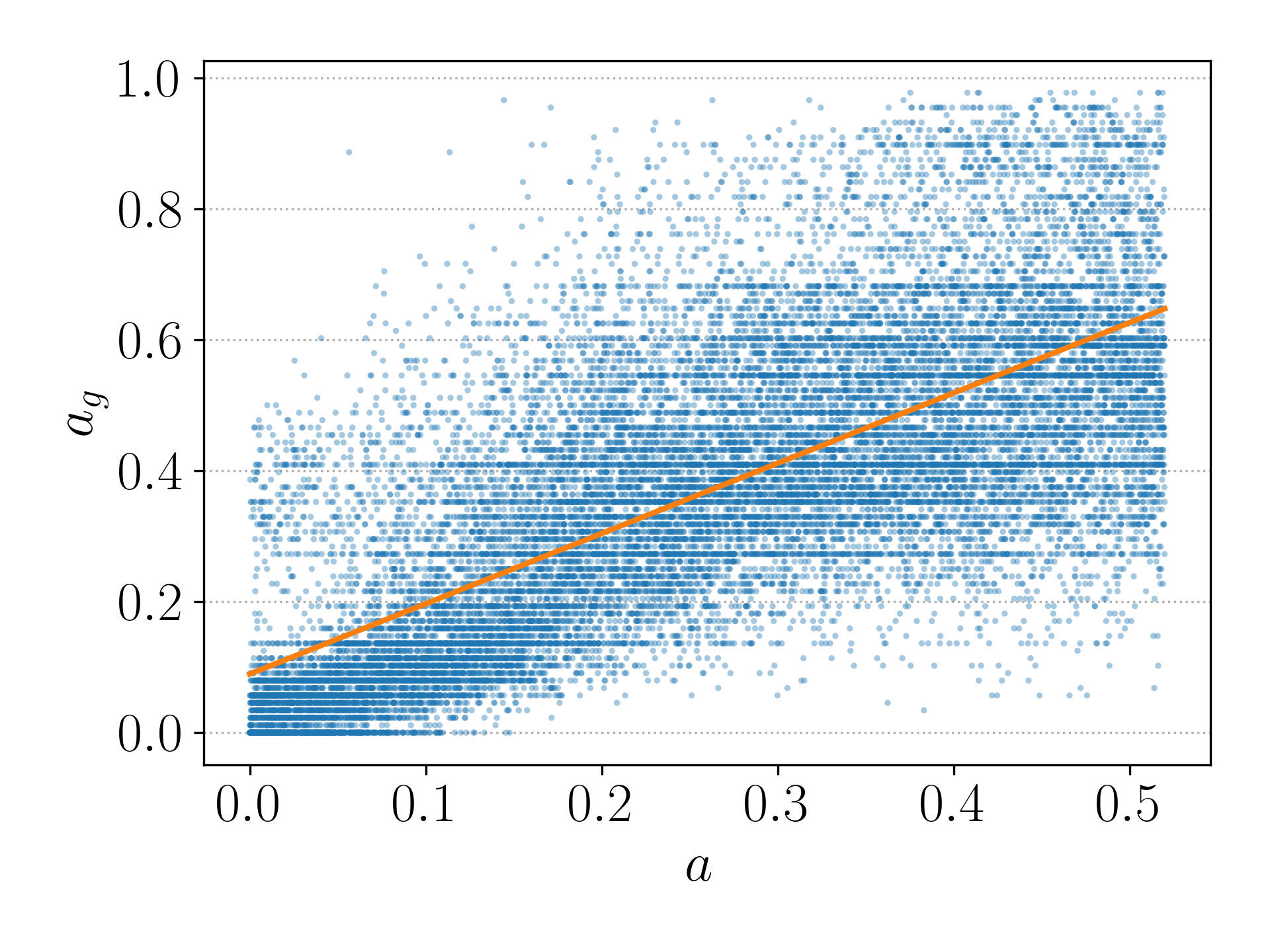
Regression Plots

NM
P&L
LC-VAE-A
LC-VAE-SE
LC-Diff (Ours)
Contour Baseline NM
Contour Baseline P&L
Contour Baseline LC-VAE-A
Contour Baseline LC-VAE-SE
Contour LC-Diff

Regression plots comparing target and decoded Rhythm Complexity attributes across baseline methods and LC-Diff (ours).

MIDI Examples

Loading MIDI files...

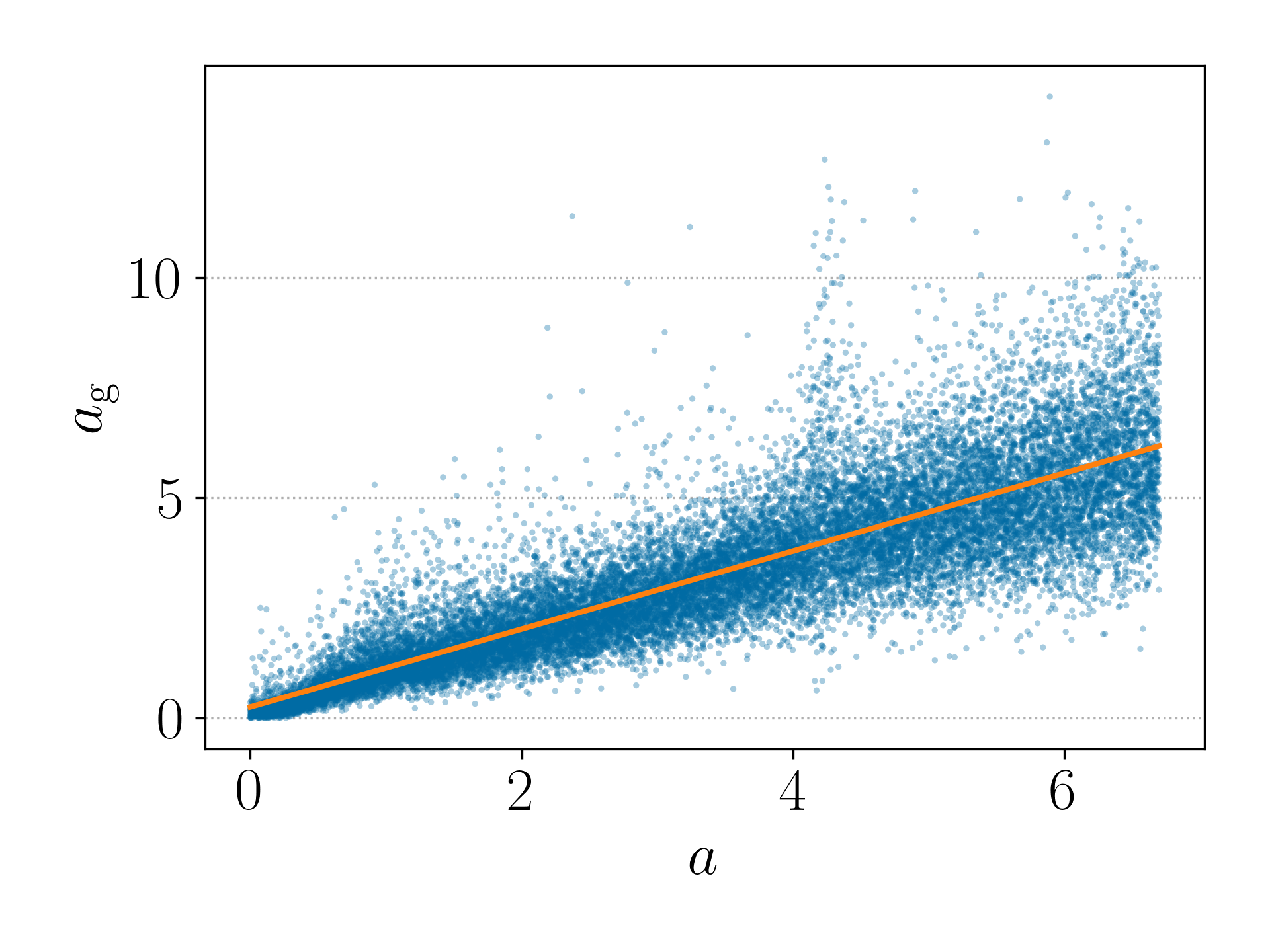
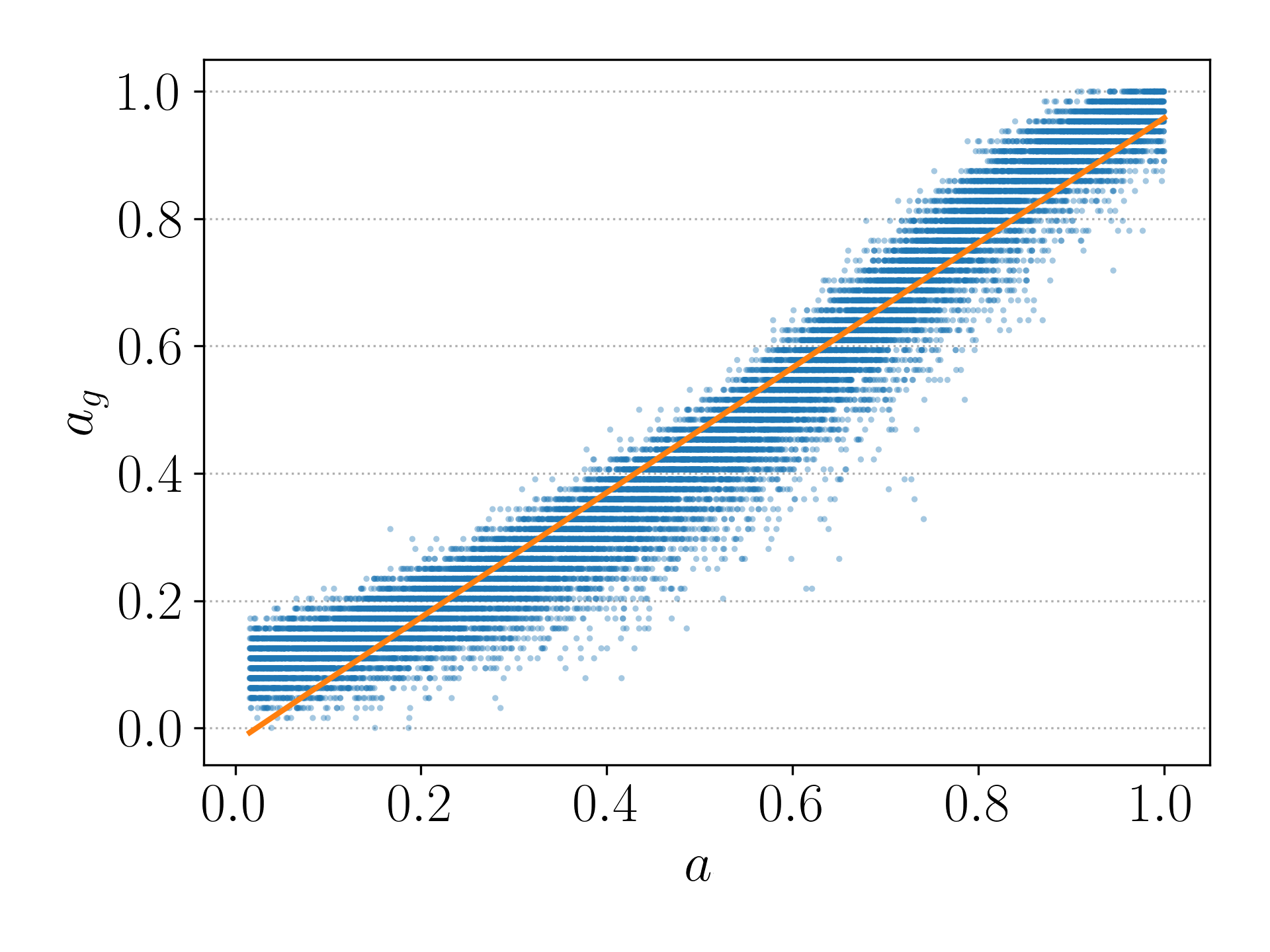
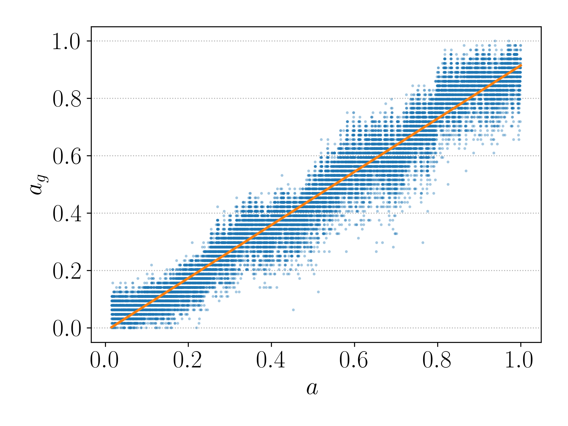
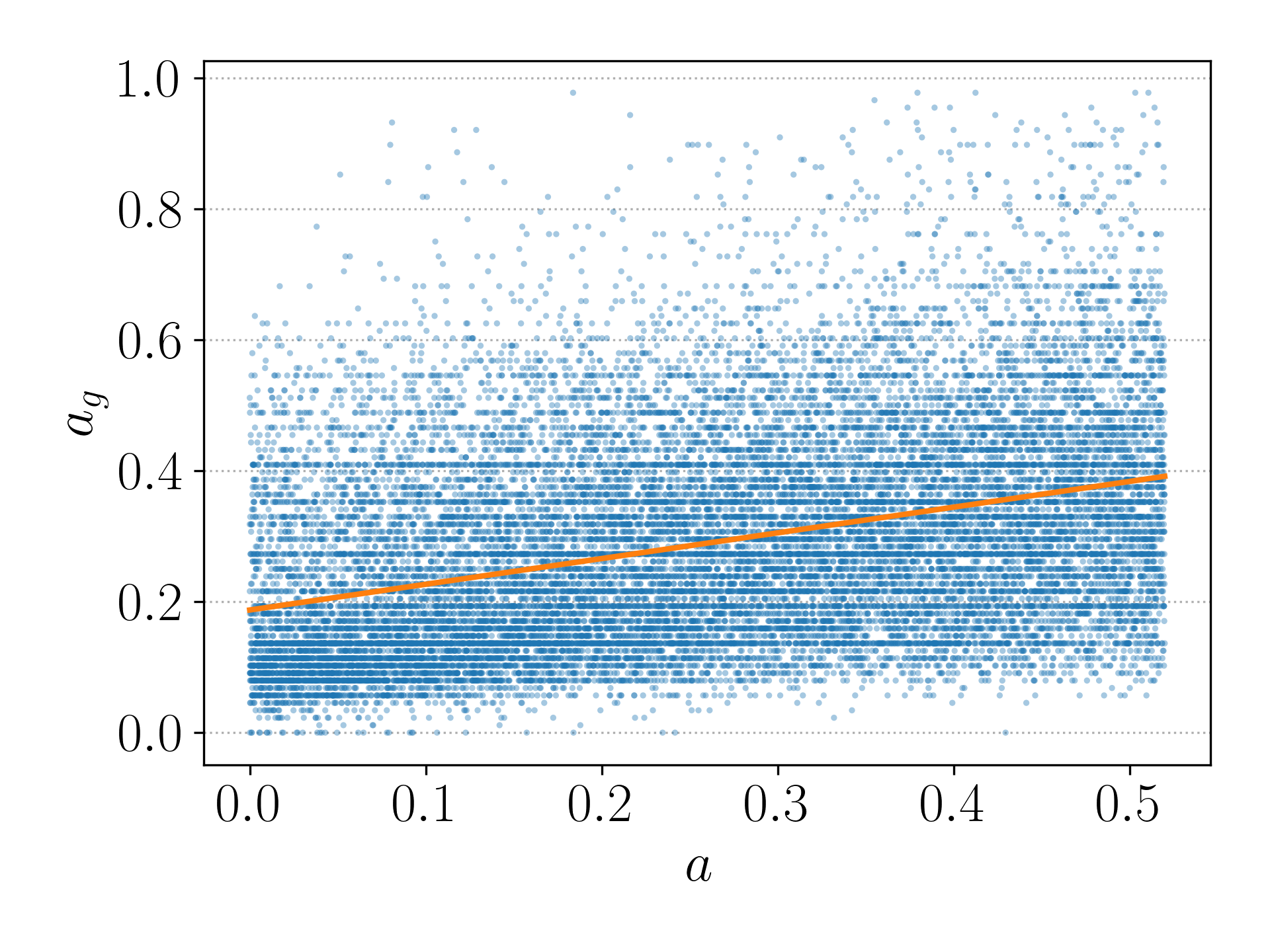
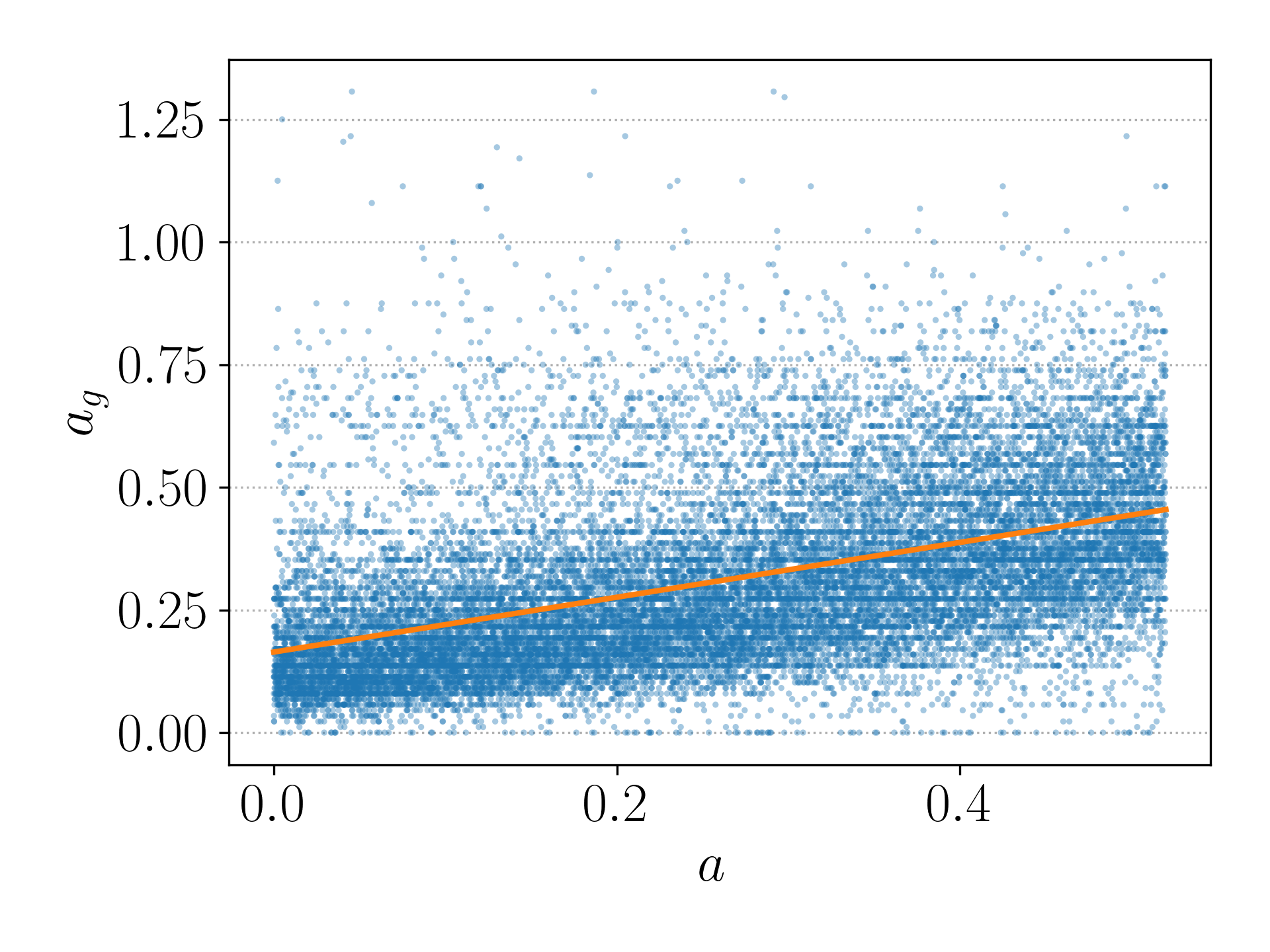
Note Density

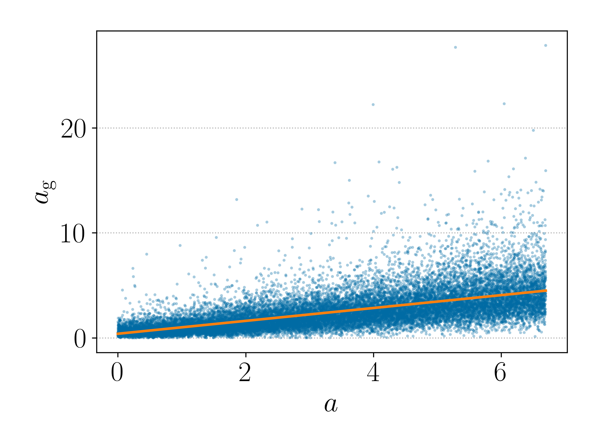
Regression Plots

NM
P&L
LC-VAE-A
LC-VAE-SE
LC-Diff (Ours)
Contour Baseline NM
Contour Baseline P&L
Contour Baseline LC-VAE-A
Contour Baseline LC-VAE-SE
Contour LC-Diff

Regression plots comparing target and decoded Note Density attributes across baseline methods and LC-Diff (ours).

MIDI Examples

Loading MIDI files...

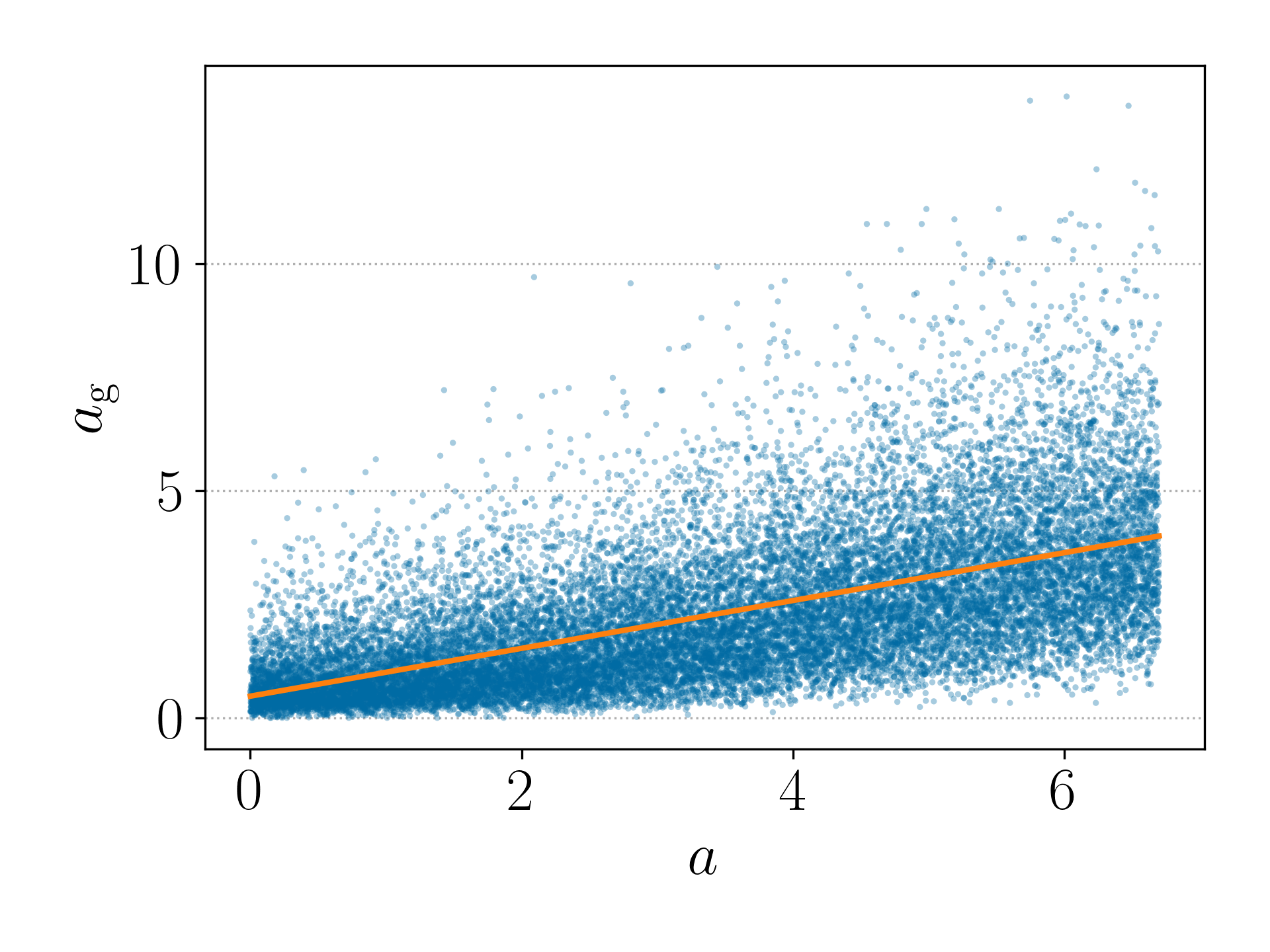
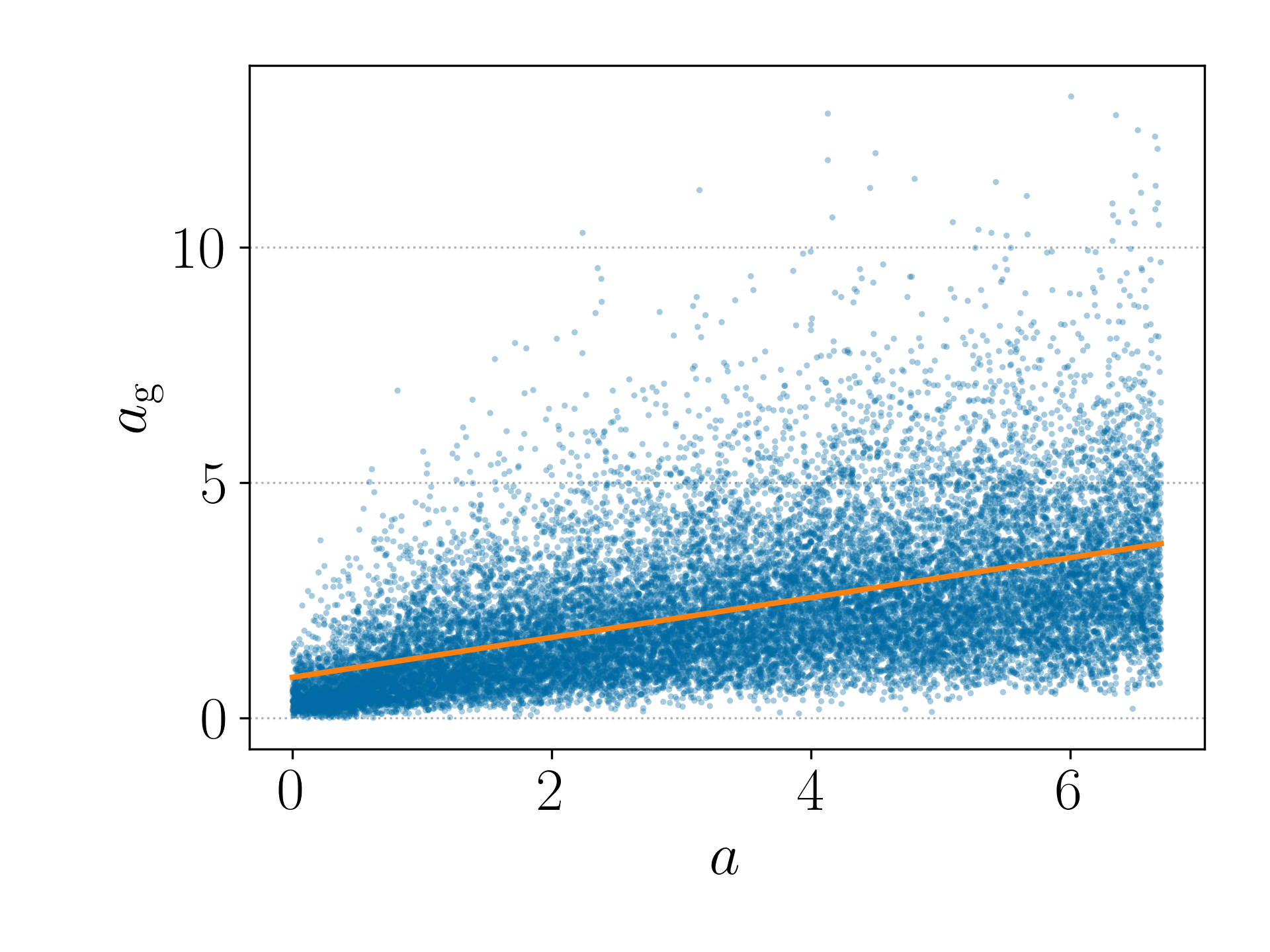
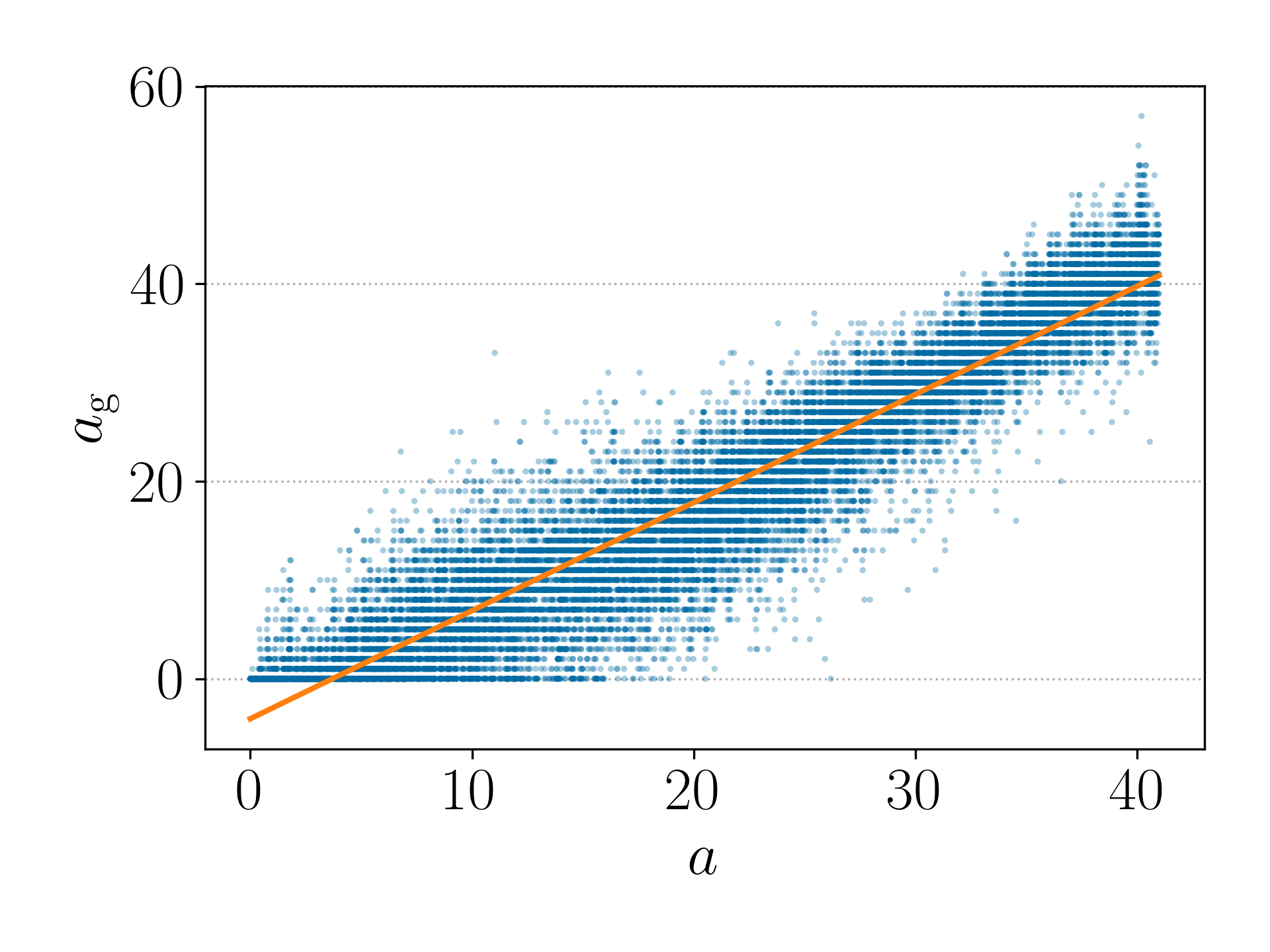
Pitch Range

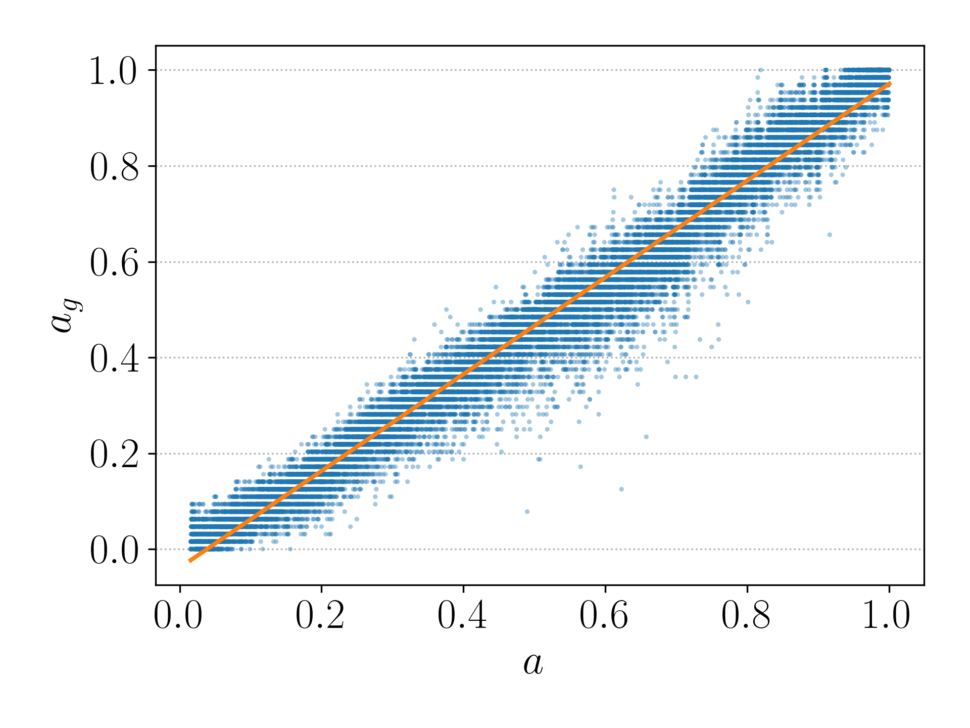
Regression Plots

NM
P&L
LC-VAE-A
LC-VAE-SE
LC-Diff (Ours)
Contour Baseline NM
Contour Baseline P&L
Contour Baseline LC-VAE-A
Contour Baseline LC-VAE-SE
Contour LC-Diff

Regression plots comparing target and decoded Pitch Range attributes across baseline methods and LC-Diff (ours).

MIDI Examples

Loading MIDI files...